Simulation and Rendering
Fire and explosion are simulated in Houdini and rendered in Karma.
The entire arch was converted into a single simplified volume for collision.
Volume Lattice deformer adds the appearance of fire emerging after the blast .Explosion driven by Houdini’s Pyro Solver, with the fire source at the center of the arch.
Reacton to Shockwave
Asset preparation & proxies
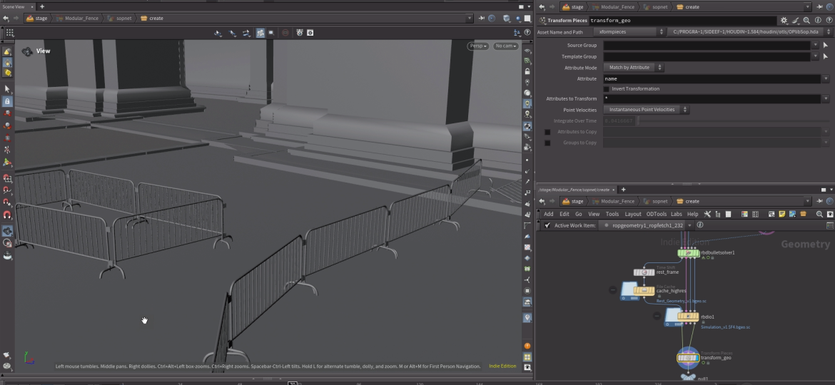
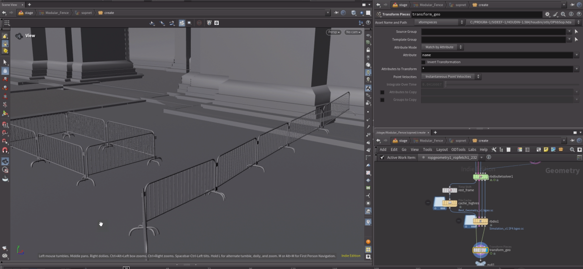
Barriers modeled with built‑in proxy versions for RBD simulation.Procedural fence models placed in the scene.
The RBD simulation for the shockwave was created using a sharp gust of wind with a cone-shaped source.
Rigid‐body simulation
Initial barrier pieces were simulated with the RBD solver using soft constraints.Proxy geometry driven by a Point Deform SOP to animate render models.
Chains are simulated and cached per piece via a For‑Each loop and automation nodes.
Camera shake
Camera animation timed to the shockwave’s arrival using CHOP nodes.
Puddles and Ripples
Puddles
Puddle areas were defined using plate geometry combined with Boolean operations, while the cobblestones were enhanced with true OpenCL displacement that accurately matched the Megascans texture and noise algorithm from the procedural MaterialX shader.
Puddles and cobblestones were divided into arbitrary blocks, with increased mesh density applied near the camera and along the bike path to emphasize puddle details and surface realism.
The process began with sequential simulations, starting with wind-driven shockwaves across puddles, followed by the bike skidding over cobblestones.
Ripples
Ripple detail was added by remeshing the first frame of the puddle geometry in regions where secondary ripples would appear. The base puddle simulation was projected onto this high-resolution mesh, a Ripple Solver was applied to generate fine detail, and the resulting ripples were then projected back onto the original puddle simulation, where they were visible.


